EN

导航

> 产品中心> WDS车载电台对讲机MimoMesh>

WDS车载电台对讲机MimoMesh

车载电台对讲机

¥53696

联系我们 产品目录下载
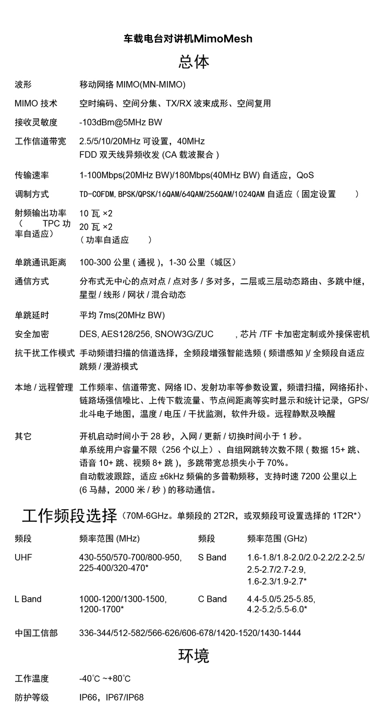
WDS车载电台对讲机MimoMesh
WDS车载电台对讲机MimoMesh
WDS车载电台对讲机MimoMesh
WDS车载电台对讲机MimoMesh
  • 产品介绍
  • 技术参数
  • 尺寸和接口
  • 应用案例
  • 技术参数

  • 尺寸和接口

提交需求

您可在线提交您的需求或问题,并留下您的联系方式商红的售前团队会及时与您取得联系。

  • 我愿意接受商红使用短信、邮件、电话等推送的相关信息。 *为了您的隐私和安全,我们将严格保密您的信息

联系我们

扫码关注

针对您的问题

针对您的问题立即来一次讨论?

获得BENCOM技术专家的免费咨询,挖掘企业的技术潜力。

My title page contents